Instance Verification Kit (IVK)

mutex lock @ [1246+26+/linux-3.19-rc1/drivers/clk/clk.c]
Instance Signature: prepare_lock

The Matching Pair Graph:


Function Name
Control Flow Graph (CFG)
Events Flow Graph (EFG)
Source Correspondence
__clk_init [43669+10+/linux-3.19-rc1/drivers/clk/clk.c]
__clk_put [55985+9+/linux-3.19-rc1/drivers/clk/clk.c]
clk_disable_unused [11369+18+/linux-3.19-rc1/drivers/clk/clk.c]
clk_dump [4730+8+/linux-3.19-rc1/drivers/clk/clk.c]
clk_dump_one [4024+12+/linux-3.19-rc1/drivers/clk/clk.c]
clk_dump_subtree [4436+16+/linux-3.19-rc1/drivers/clk/clk.c]
clk_get_accuracy [24361+16+/linux-3.19-rc1/drivers/clk/clk.c]
clk_get_parent [38004+14+/linux-3.19-rc1/drivers/clk/clk.c]
clk_get_phase [43236+13+/linux-3.19-rc1/drivers/clk/clk.c]
clk_get_rate [26143+12+/linux-3.19-rc1/drivers/clk/clk.c]
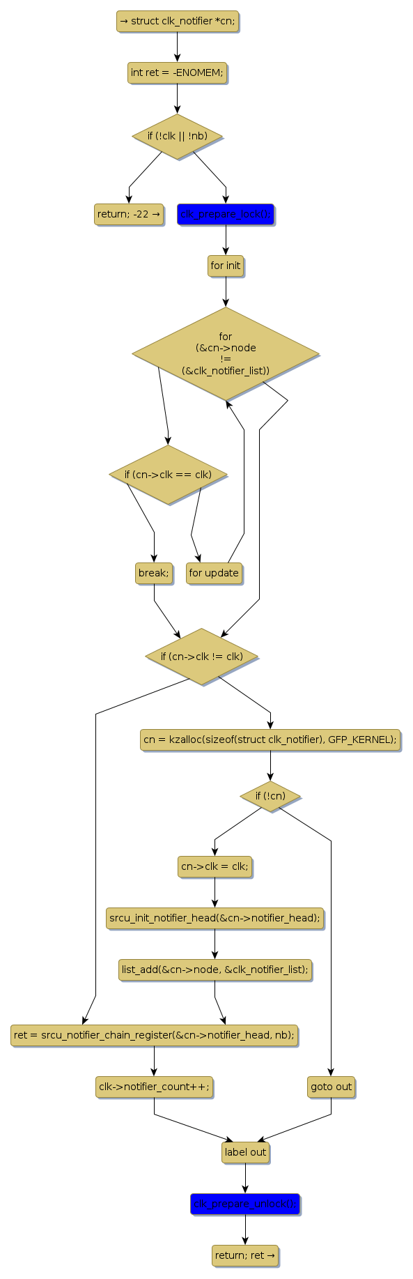
clk_notifier_register [57221+21+/linux-3.19-rc1/drivers/clk/clk.c]
clk_notifier_unregister [58385+23+/linux-3.19-rc1/drivers/clk/clk.c]
clk_prepare [18415+11+/linux-3.19-rc1/drivers/clk/clk.c]
clk_prepare_lock [1111+16+/linux-3.19-rc1/drivers/clk/clk.c]
clk_prepare_unlock [1412+18+/linux-3.19-rc1/drivers/clk/clk.c]
clk_round_rate [22062+14+/linux-3.19-rc1/drivers/clk/clk.c]
clk_set_parent [40433+14+/linux-3.19-rc1/drivers/clk/clk.c]
clk_set_phase [42671+13+/linux-3.19-rc1/drivers/clk/clk.c]
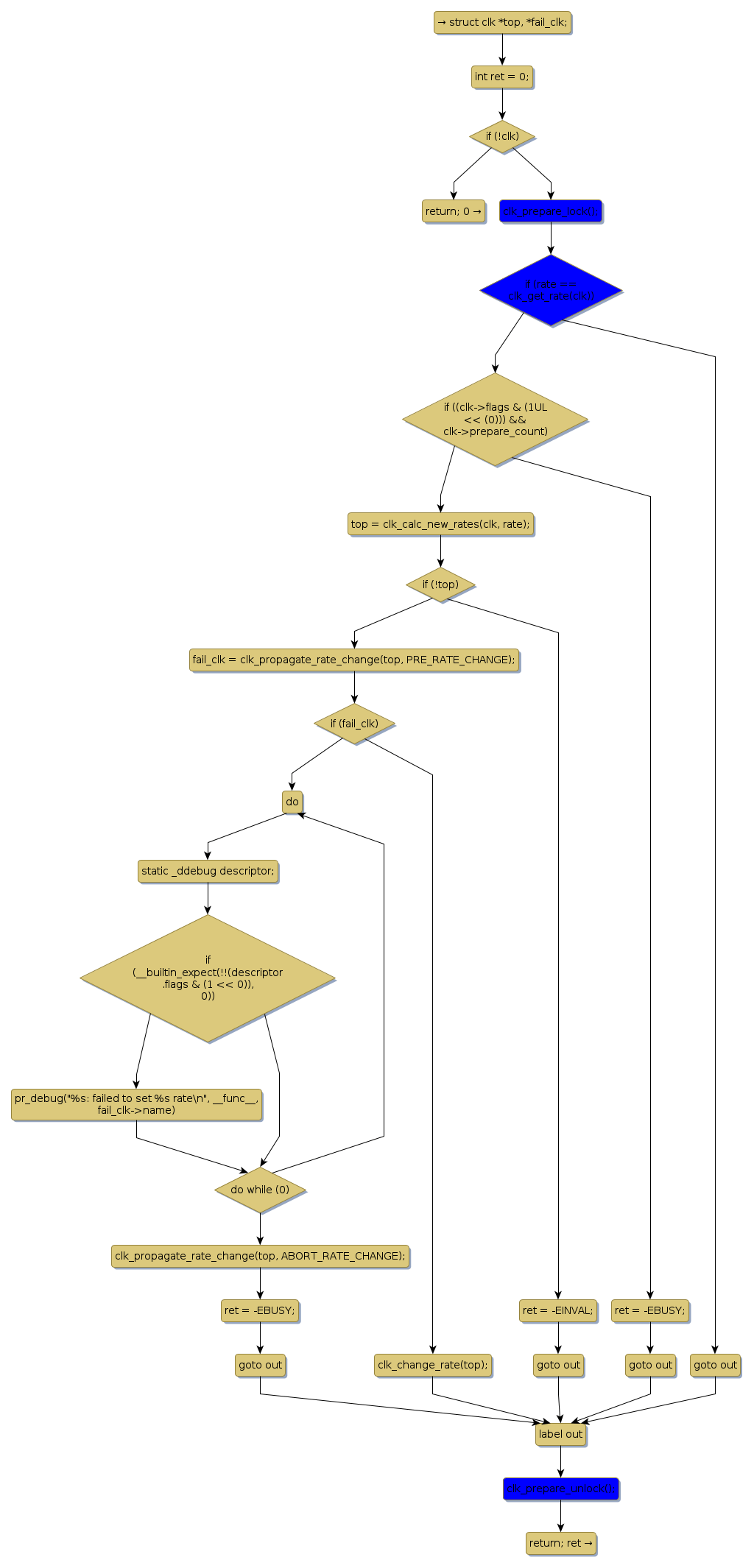
clk_set_rate [36900+12+/linux-3.19-rc1/drivers/clk/clk.c]
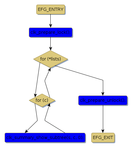
clk_summary_show [3198+16+/linux-3.19-rc1/drivers/clk/clk.c]
clk_summary_show_one [2605+20+/linux-3.19-rc1/drivers/clk/clk.c]
clk_summary_show_subtree [2920+24+/linux-3.19-rc1/drivers/clk/clk.c]
clk_unprepare [17306+13+/linux-3.19-rc1/drivers/clk/clk.c]
clk_unregister [53460+14+/linux-3.19-rc1/drivers/clk/clk.c]